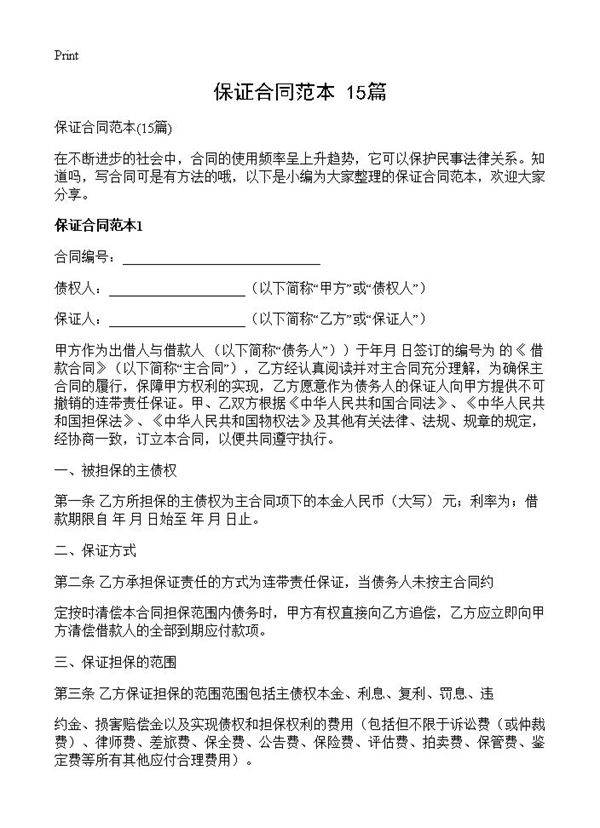
保证合同范本15篇 1.2 本合同项下借款期限为自年 月 日起至年 月 日止。1.3 甲方应按1.2条约定一次性提取借款,乙方提前或推迟提款,应经甲方书面同意,否则,视为违约。2.借款利率、利息本合同项下月利率为%,自实际提款日起按日计息。借款到期,利随本清。利率按以下方式支付:3.还款方式甲方应按本合同约定按期偿还借款本金和按期足额支付利息。4.担保4.1 本合同项下借款的担保方式为丙方承担连带责任的保证担保。4.2 丙方完全了解乙方的借款用途,为其提供连带责任的保证担保完全出于自愿,其在本合
