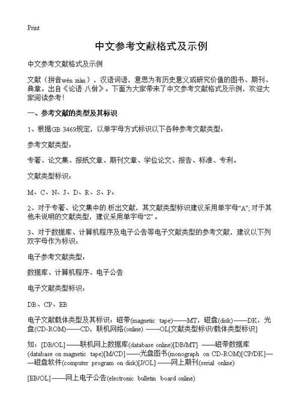
中文参考文献格式及示例 下面为大家带来了中文参考文献格式及示例,欢迎大家阅读参考!1、根据GB 3469规定,以单字母方式标识以下各种参考文献类型:参考文献类型:专著、论文集、报纸文章、期刊文章、学位论文、报告、标准、专利。文献类型标识:M、C、N、J、D、R、S、P。2、对于专著、论文集中的.析出文献,其文献类型标识建议采用单字母“A”;对于其他未说明的文献类型,建议采用单字母“Z”。3、对于数据库、计算机程序及电子公告等电子文献类型的参考文献,建议以下列双字母作为标识:电子参考文献类型:数据库、
