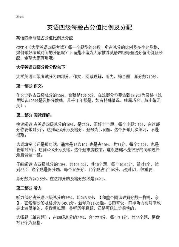
英语四级每题占分值比例及分配 快速阅读 占英语四级总分的10%,是71分,正好十个题,每个小题7.1分,在这部分你要做对6个,达到42.6分为及格分。题号为1-10题。这个多做几次练习,不是很难。选词填空(还是那句话:通常是15选10)也是占10%,共71分,每个7.1分。也是要做对6个,达到42.6分为及格。这个题难度较高,建议基础不是很好的同学选择最后做这一题。仔细阅读 占四级总分的15%,共106.5分,共10个题,每个10.65分,做对6个,达到63.9。这个题是保分题,每个10多分,10个题占了
