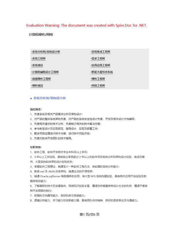
计算机硬件与网络职位主要负责企业或组织内部计算机硬件设备及网络系统的维护、管理和技术支持。该职位需要具备扎实的计算机硬件知识、网络配置与故障排除能力,确保IT基础设施的稳定运行。工作内容包括硬件设备安装与维护、网络系统搭建与优化、技术支持与故障处理等。该岗位要求从业人员具备良好的问题解决能力、团队协作精神和持续学习新技术的能力。

计算机硬件与网络职位主要负责企业或组织内部计算机硬件设备及网络系统的维护、管理和技术支持。该职位需要具备扎实的计算机硬件知识、网络配置与故障排除能力,确保IT基础设施的稳定运行。工作内容包括硬件设备安装与维护、网络系统搭建与优化、技术支持与故障处理等。该岗位要求从业人员具备良好的问题解决能力、团队协作精神和持续学习新技术的能力。

声明:资源收集自网络无法详细核验或存在错误,仅为个人学习参考使用,如侵犯您的权益,请联系我们处理。
不能下载?报告错误