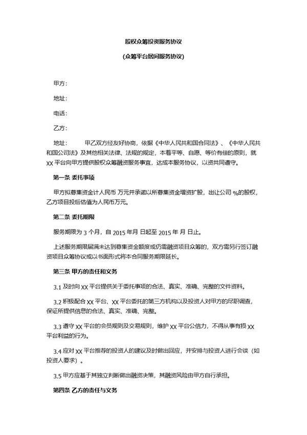
股权众筹投资服务协议(众筹平台居间服务协议)是规范众筹平台、项目发起方及投资者三方权利义务的法律文件。本协议明确众筹平台作为居间服务提供方的角色,负责为创业项目方和投资者提供信息展示、交易撮合及相关辅助服务,但不参与实际投资行为或承担项目风险。协议内容通常涵盖项目信息披露规则、资金监管方式、各方责任划分、风险提示条款以及争议解决机制等核心条款,旨在保障交易合规性与参与各方合法权益。投资者通过签署本协议,确认知悉股权投资的高风险属性及平台服务边界,项目方则承诺履行信息披露义务。本协议构成众筹业务的基础法律框架,所有参与主体需严格遵守条款约定开展合作。
