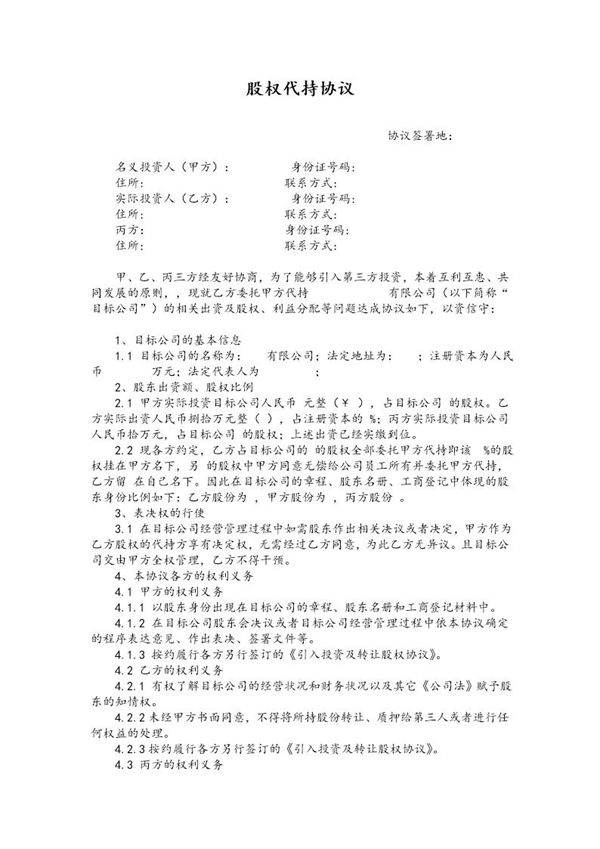
股权代持协议(利于代持方)简介股权代持协议是一种法律文件,其中实际出资人(隐名股东)委托代持方(显名股东)代为持有公司股权。本协议版本特别注重保护代持方的权益,明确约定代持方的权利、义务及免责条款,确保代持方在履行代持职责时获得充分的法律保障。协议核心条款包括:代持方不承担出资义务及公司经营风险;实际出资人需全额承担股权对应的出资、税费及债务;代持方有权随时要求实际出资人回购股权或配合变更登记;实际出资人需赔偿代持方因代持行为产生的一切损失等。本协议通过清晰的权责划分和风险转移机制,最大限度降低代持方的法律风险,适用于需要规避股东身份或特殊股权安排的商业场景。建议双方签署前由专业律师审核,确保条款合法有效。
