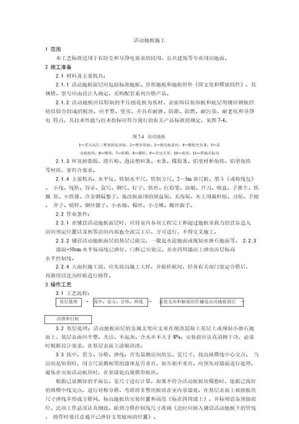
活动地板施工工艺是一种广泛应用于现代办公空间、数据中心、机房等场所的地面装修技术。其主要特点是地板采用可拆卸的模块化设计,便于隐藏和布置各类管线、电缆及通风系统。施工过程通常包括基层处理、支架安装、地板铺设、调平固定等步骤,确保地面平整稳固。活动地板具有承重能力强、维护方便、美观大方等优点,同时能有效提升空间利用率,满足不同功能区域的特殊需求。

活动地板施工工艺是一种广泛应用于现代办公空间、数据中心、机房等场所的地面装修技术。其主要特点是地板采用可拆卸的模块化设计,便于隐藏和布置各类管线、电缆及通风系统。施工过程通常包括基层处理、支架安装、地板铺设、调平固定等步骤,确保地面平整稳固。活动地板具有承重能力强、维护方便、美观大方等优点,同时能有效提升空间利用率,满足不同功能区域的特殊需求。

声明:资源收集自网络无法详细核验或存在错误,仅为个人学习参考使用,如侵犯您的权益,请联系我们处理。
不能下载?报告错误