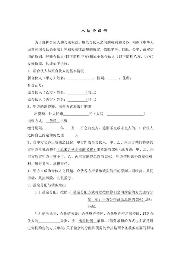
本入伙协议书由专业律师团队审核起草,内容严谨规范,符合相关法律法规要求。协议书明确规定了合伙人之间的权利义务、出资比例、利润分配、决策机制、入伙退伙条件等核心条款,为合伙关系的建立和运营提供全面的法律保障。协议书条款清晰完整,可有效防范合伙经营中的常见法律风险,维护各方合法权益,是合伙企业规范运作的重要法律文件。建议在签署前由专业律师结合实际情况进行针对性审核,以确保协议内容完全符合合伙各方的商业需求和法律规定。

本入伙协议书由专业律师团队审核起草,内容严谨规范,符合相关法律法规要求。协议书明确规定了合伙人之间的权利义务、出资比例、利润分配、决策机制、入伙退伙条件等核心条款,为合伙关系的建立和运营提供全面的法律保障。协议书条款清晰完整,可有效防范合伙经营中的常见法律风险,维护各方合法权益,是合伙企业规范运作的重要法律文件。建议在签署前由专业律师结合实际情况进行针对性审核,以确保协议内容完全符合合伙各方的商业需求和法律规定。
