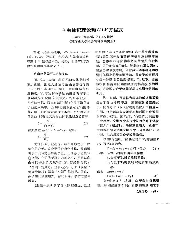
自由体积理论是一种用于描述聚合物和其他非晶态材料中分子运动的理论。该理论认为,分子运动需要一定的自由空间或“自由体积”才能发生。当温度升高时,自由体积增加,分子运动变得更加容易,从而导致材料的黏度降低或其他物理性质的变化。自由体积理论广泛应用于聚合物科学、玻璃转变和黏弹性行为的研究中。WLF方程式(Williams-Landel-Ferry方程)是一个半经验公式,用于描述非晶态聚合物和其他材料的黏度或松弛时间与温度之间的关系。该方程在玻璃转变温度(Tg)附近特别有用,其形式为log(aT)=-C1(T-Tg)/(C2+T-Tg),其中aT是移位因子,C1和C2是材料常数。WLF方程基于自由体积理论,广泛应用于预测材料在不同温度下的黏弹性行为。
