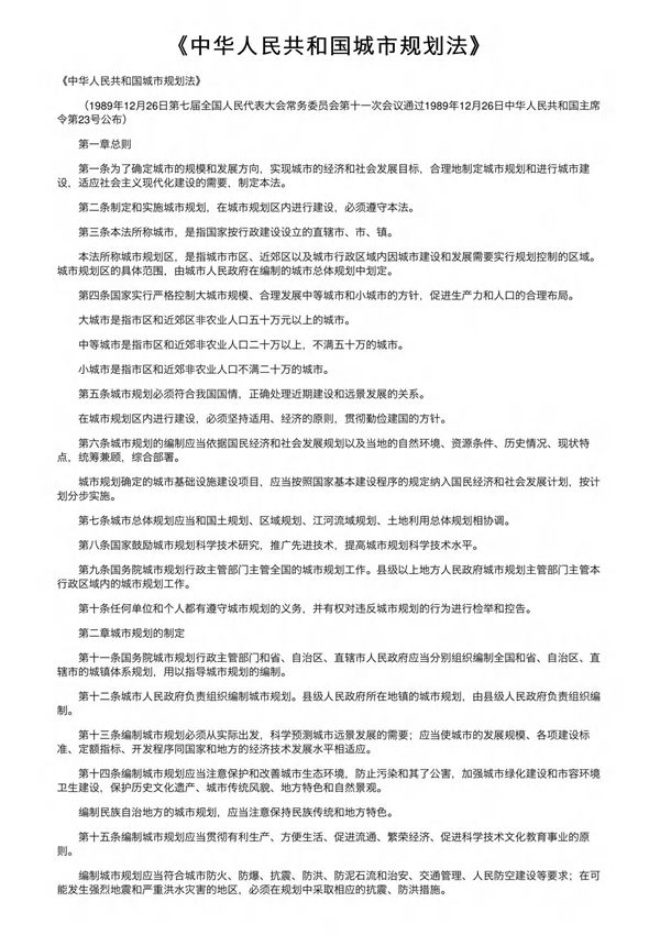
《中华人民共和国城市规划法》是中国在城市规划领域的重要法律,旨在规范和指导城市的规划、建设和管理。该法律明确了城市规划的基本原则、编制程序、实施要求以及监督管理等内容,确保城市发展科学合理、可持续。它强调保护生态环境、历史文化资源,促进经济社会协调发展,并保障公众参与城市规划的权利。《城市规划法》为各级政府制定和实施城市规划提供了法律依据,对推动中国城市化进程和提升城市治理水平具有重要意义。

《中华人民共和国城市规划法》是中国在城市规划领域的重要法律,旨在规范和指导城市的规划、建设和管理。该法律明确了城市规划的基本原则、编制程序、实施要求以及监督管理等内容,确保城市发展科学合理、可持续。它强调保护生态环境、历史文化资源,促进经济社会协调发展,并保障公众参与城市规划的权利。《城市规划法》为各级政府制定和实施城市规划提供了法律依据,对推动中国城市化进程和提升城市治理水平具有重要意义。

声明:资源收集自网络无法详细核验或存在错误,仅为个人学习参考使用,如侵犯您的权益,请联系我们处理。
不能下载?报告错误