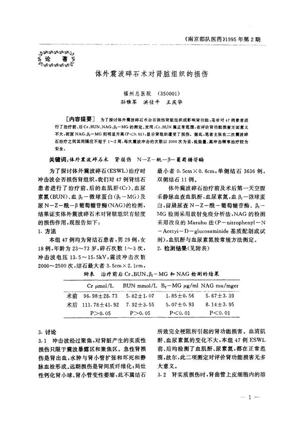
体外震波碎石术(ESWL)是一种常见的非侵入性治疗方法,主要用于粉碎肾结石和尿路结石。虽然ESWL具有创伤小、恢复快的优点,但在治疗过程中产生的冲击波可能对肾脏组织造成一定损伤。这种损伤主要表现为肾实质出血、血肿、局部炎症反应,甚至可能导致肾功能暂时性下降。部分患者术后可能出现血尿、腰痛等症状,通常可在短期内恢复。长期或多次接受ESWL治疗的患者,肾脏损伤风险可能增加。因此,临床医生需严格掌握适应症,优化治疗参数,以最大限度减少肾脏损伤风险。

体外震波碎石术(ESWL)是一种常见的非侵入性治疗方法,主要用于粉碎肾结石和尿路结石。虽然ESWL具有创伤小、恢复快的优点,但在治疗过程中产生的冲击波可能对肾脏组织造成一定损伤。这种损伤主要表现为肾实质出血、血肿、局部炎症反应,甚至可能导致肾功能暂时性下降。部分患者术后可能出现血尿、腰痛等症状,通常可在短期内恢复。长期或多次接受ESWL治疗的患者,肾脏损伤风险可能增加。因此,临床医生需严格掌握适应症,优化治疗参数,以最大限度减少肾脏损伤风险。

声明:资源收集自网络无法详细核验或存在错误,仅为个人学习参考使用,如侵犯您的权益,请联系我们处理。
不能下载?报告错误