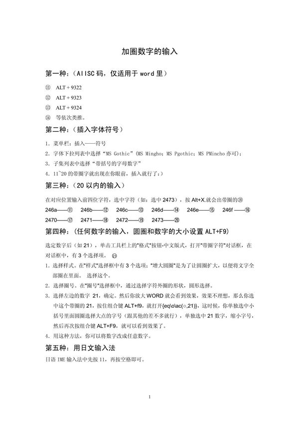
办公软件之加圈数字的输入PDF简介在日常办公和文档处理中,加圈数字(如①、②、③等)常用于序号标注、重点提示或特殊条目标记。然而,许多用户对如何在常见办公软件(如MicrosoftWord、Excel、WPS等)中快速输入加圈数字并不熟悉。本PDF指南详细介绍了多种输入加圈数字的方法,包括:1.使用快捷键或符号插入功能2.通过Unicode编码直接输入3.利用字体格式或特殊字符工具4.在Excel和PPT中的变通方案无论您是初学者还是资深用户,本教程都能帮助您高效掌握加圈数字的输入技巧,提升文档编辑效率。适用人群:文秘、教师、学生、办公人员及任何需要处理文档的用户。
